-
[Python] 병합 정렬(merge sort)Algorithm 2020. 5. 15. 16:47
- 분할 정복 알고리즘 중 하나로 병합 정렬(merge sort) 또는 합병 정렬이라고 부른다.
- 정렬되지 않은 전체 데이터를 하나의 단위로 분할한 후 분할한 데이터들을 다시 병합하면서 정렬하는 방식이다.
- 간단히 설명하자면, 큰 데이터를 하나의 작은 데이터로 쪼갠 후 정렬하면서 다시 합치는 것이다.
- 시간 복잡도는 O(n*logn)이다.

merge sort 포인트
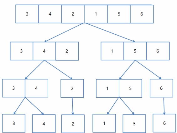
1. 분할: 배열이 하나의 원소가 될때 까지 절반으로 나눈다.

2. 병합: 분할된 각각의 원소를 비교하여 정렬된 배열을 만든다.

Python Code
def mergesplit(data): if len(data) <= 1: return data medium = int(len(data)/2) left = mergesplit(data[:medium]) right = mergesplit(data[medium:]) return merge(left, right) def merge(left, right): merged = list() left_point, right_point = 0, 0 # left&right가 아직 남아있을때 while len(left) > left_point and len(right) > right_point: if left[left_point] > right[right_point]: merged.append(right[right_point]) right_point += 1 else: merged.append(left[left_point]) left_point += 1 # left만 남아있을때 while len(left) > left_point: merged.append(left[left_point]) left_point += 1 # right만 남아있을때 while len(right) > right_point: merged.append(right[right_point]) right_point += 1 return mergedCode 결과 확인하기
import random data_list = random.sample(range(100), 10) print(data_list) res = mergesplit(data_list) print(res) # [34, 51, 67, 6, 79, 17, 23, 64, 84, 12] # [6, 12, 17, 23, 34, 51, 64, 67, 79, 84]문제 풀어보기
- 문제를 풀어보면서 병합 정렬(merge sort)를 이해해보자.
https://www.acmicpc.net/problem/2751
2751번: 수 정렬하기 2
첫째 줄에 수의 개수 N(1 ≤ N ≤ 1,000,000)이 주어진다. 둘째 줄부터 N개의 줄에는 숫자가 주어진다. 이 수는 절댓값이 1,000,000보다 작거나 같은 정수이다. 수는 중복되지 않는다.
www.acmicpc.net
Reference
'Algorithm' 카테고리의 다른 글
LRU(Least Recently Used) 알고리즘 (0) 2020.10.07 [Python] 백준 1302번 베스트셀러 (0) 2020.05.14 [Python] 삽입 정렬(Insertion sort) (0) 2020.03.26 [Python] 선택 정렬(selection sort) (0) 2020.03.18 [Python] 버블 정렬(Buble sort) (0) 2020.03.15